咨询电话
151 0105 1188
报名注册
网站首页
项目介绍
· 报考介绍
· 证书背景
· 中级内控管理师
· 高级内控管理师
· 报考须知
· 考试教材
· 证书优势
· 课程大纲
· 考试大纲
· 证书样本
· 培养目标
· 胜任能力
· 职业发展
· 考点查询
· 人社部能建中心-企业合规官CCO职业技能培训介绍
报名注册
内控咨询
· 内控咨询
· 内控体系建设
· 内控体系评价/审计
· 企业内控优化提升
· 内控年度报告编制
证书查询
内控资讯
· 通知公告
· 行业动态
内控学习
· 案例试听
· 线上学习
报名咨询
首页
-
内控资讯
-
行业动态
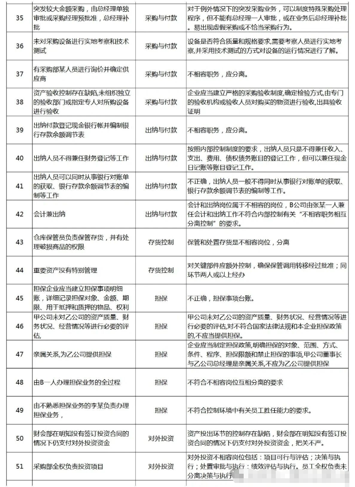
152 个内控问题及产生原因对照表 + 内控风险防范措施
2025-11-07 08:26:26
浏览量
.........
上一篇:内部控制与控制风险—由COSO到《企业内部控制规范》的思考
下一篇:最新:行政事业单位内部控制评价办法
内控资讯
通知公告
行业动态
通知公告
2026年3月考试公告|2026年度“企业合规官(CCO)”全国一次统一考试的通知
2026-02-24 08:28:15
最新版-人社部能建中心企业合规官(CCO)招生简章
2025-06-30 08:28:07
关于公布2025年度内控管理师专业能力(ICM)考试时间的通知
2025-01-13 08:28:21
关于举办2024年12月内控管理师(ICM)统一考试相关事项的通知
2024-11-29 08:28:52
关于公布2024年内控管理师专业能力(ICM)考试时间的通知
2024-02-27 10:39:59
2023年内控管理师ICM第四季度培训考试通知
2023-12-07 11:16:16
2023年8月内控管理师ICM培训考试通知
2023-08-08 10:44:37
内控微课堂(第三方机构篇)--内控体系建设优化
2023-04-14 09:56:07
内控微课堂(企业篇)--内控体系建设优化
2023-04-14 09:25:54
2023年4月-内控管理师(ICM)专业能力考试时间调整的通知
2023-04-12 14:07:08